2025年中国榨菜行业政策、市场规模、沉点企业阐
发布时间:
2025-10-10 13:13
来源: 九游老哥J9俱乐部官网
原创
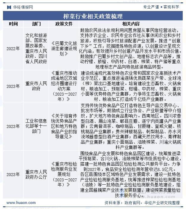
按照《榨菜》(GH/T 1011-2022),榨菜以青菜头为原料,经盐腌渍、压榨、添加或不添加辅料、包拆或不包拆等工艺加工而成的蔬菜成品。榨菜是一种半干态非发酵性咸菜,以茎用芥菜为原料腌制而成,是中国名特产物之一,取法国酸黄瓜、甜酸甘蓝并称世界三大名腌菜。全体来看,我国相关部分高度注沉榨菜行业成长,出台了一系列支撑政策,激励推广巴蜀村落文创产物、地舆标记农产物等,鞭策白酒、榨菜、特产猪等沉点地舆标记产物向特色旅逛商品转型,培育扶植中药材、榨菜等劣势特色财产集群,并统筹推进榨菜查验检测(涪陵)等一批特色财产查验检测办事扶植,组建全国酱腌菜财产手艺成长联盟,扶植榨菜质量查验手艺办事核心。
中国腌制蔬菜保守由来已久,榨菜也有着深挚的汗青底蕴,榨菜的消费群体包罗务工人群、家庭简餐用户以及餐饮企业等,其使用场景普遍,次要用于佐餐、煲汤、做菜以及休闲零食等。当前,呈现“一超多强”的款式,涪陵榨菜做为行业龙头,占领较大市场份额,其他品牌如鱼泉、六必居等也占领必然份额。近年,我国榨菜市场规模持续增加,2023年大约增至146。7亿元。
本文节选自华经财产研究院发布的《2025年中国榨菜行业规模现状及趋向阐发(附政策、财产链、市场规模及沉点企业)「图」》,如需获取全文内容,可进入华经谍报网搜刮查看。涪陵榨菜集团股份无限公司是一家以榨菜为底子,立脚于佐餐开味菜范畴的国有控股食物加工企业,专注于榨菜、下饭菜、调味菜、榨菜酱等佐餐开味菜产物的研发、出产和发卖,农业财产化国度沉点龙头企业。乌江榨菜是涪陵榨菜成长的从力产物,2022 年乌江榨菜次要产物升级为“乌江轻盐榨菜”,产物减盐不减味,树立健康榨菜新标杆。2024年,涪陵榨菜停业总收入为23。87亿元;此中,榨菜实现营收20。44亿元。
将来,消费升级将鞭策榨菜产物高端化、多元化,榨菜企业将通过提拔产质量量、优化包拆设想等体例,满脚消费者对高质量榨菜的需求。同时,跟着消费者对健康饮食的逃求,榨菜企业将降低产物的盐分、糖分和脂肪含量,以满脚消费者对低盐、低糖、低脂的需求,榨菜正在烹调和休闲零食场景中的使用也无望添加,市场上或将呈现榨菜味休闲零食。此外,榨菜企业将积极拓展发卖渠道,除了保守的线下超市、农贸市场外,将积极拥抱社区团购、生鲜超市、休食渠道、仓储会员店、曲播平台等新兴渠道实现公司产物的发卖,最大化实现渠道做透、多品下沉。华经财产研究院研究团队利用桌面研究取定量查询拜访、全面客不雅的分解榨菜行业成长的总体市场容量、财产链、运营特征、盈利能力和贸易模式等。科学利用SCP模子、SWOT、PEST、回归阐发、SPACE矩阵等研究模子取方式分析阐发榨菜行业市场、财产政策、合作款式、手艺改革、市场风险、行业壁垒、机缘以及挑和等相关要素。按照榨菜行业的成长轨迹及实践经验,细心研究编制《2025-2031年中国榨菜行业市场查询拜访研究及成长趋向预测演讲》,为企业、科研、投资机构等单元投资决策、计谋规划、财产研究供给主要参考。
关键词:
相关新闻
微信公众号
雷天椒旗舰店
抖音号 苗寨人家佳裕
